软件流程图,像思维导图一样,直观地表述程序的流程
作业3教学设计流程图
软件开发流程图
手把手教你制作流程图!
教学实施流程图模板共1页
系统运行流程图
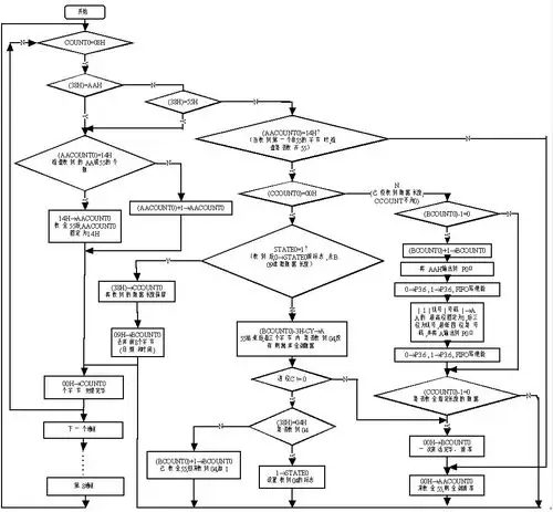
图2a. 主程序流程图(点击放大)
生产过程控制流程图.doc 2页
网站建设教学流程步骤的简单介绍
品质管理系统流程图(1)
案例分析:绘制流程图需要注意哪些事项?
单片机应用系统设计过程流程图
鞠躬谢谢的表情包_微信头像图片大全
谁在泰州市区看到过这个15岁的男孩,如果见到他,请带他回家!
参加婚礼纪实(2020.6.10)
《哪吒闹海》:中国动漫史上的"一人之下"
人一定要有尊严,而在哪些情况下人会感觉到最没有尊严的呢?
换色以后的效果:用snapseed将红色背景证件照换成蓝色的步骤:1,调击
郑言江直击高温橙警下冲出亚马逊之喀什特警版
哭笑不得的小女孩png素材透明免抠图片-卡通手绘
货梯升降机电梯酒店传菜机电动防坠仓库简易厂房 单轨升降货梯预付款
【administrate】 - act备考词汇
先天小睑裂综合症
关于感同身受是什么意思的信息_大全-幸福起航