作业3教学设计流程图
软件开发流程图
客户投诉处理流程图
教学实施流程图模板共1页
品质管理系统流程图(1)
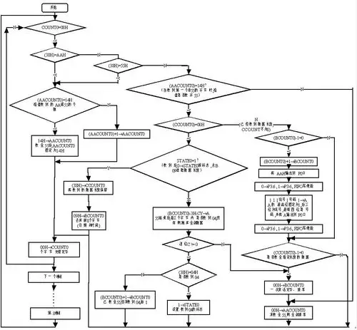
单片机应用系统设计过程流程图
90流程图制作方法,不用自己画图 - 抖音
草原牧歌教学流程图0920
程序流程图怎么画
模具制作品质控制流程图
生产过程控制流程图.doc 2页
流程图关系图步骤并列顺序几何形状可编辑ppt可视化图表模板
天官赐福怜城辞 他最后还是亵渎了神明|谢怜x花城
少女时代组合39
这就是街舞3布布是谁 街舞大神bouboo布布资料起底
大同市中级人民法院贯彻落实张军院长来晋调研讲话精神
无奈表情包gif
夏健身房肌肉男运动上衣训练服锻炼无袖宽松坎肩撸铁背心衫批发
袁咏仪为老公张智霖庆50岁生日尽情去披荆斩棘吧
弄死他表情包 - 弄死他微信表情包 - 弄死他qq表情包 - 发表情 fa
林依晨郑元畅活动同框##林依晨郑元畅活动合体
卓宇饰品旗舰店的优惠券大全—秀禾服头饰2021新款新娘简约中式凤冠
十二星座古风绘画第三弹之摩羯座-教育视频-搜狐视频
肤色不均,暗黄无光泽,也可以通过aopt来进行治疗