喷油器控制电路图
东风汽油机电喷车线路图
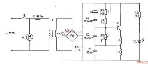
雾化器原理图
电动喷雾机车.doc
器,可以根据操作人员所设置的时间间歇工作,自动完成喷雾或喷灌任务
雾化器电路原理图
自动喷雾器电路
雾化器-电路图-电子产品世界
电动喷雾器调速器 12调节开关调位器农用打药机配件调速开关 调速开关
555自动喷雾控制器电路
电动喷雾器的无级调速电路
请君任嘉伦陆炎 - 堆糖,美图壁纸兴趣社区
明星头像女唐嫣_微信头像图片大全
任嘉伦谭松韵主演《锦衣之下》开播三周年啦.
女生头像qq2021最火的高清图片
好像啊/方逸伦和玄彬
如何评价女性时尚运动健身品牌马甲线firmabs
(电视剧《安家》剧照)
颜控
cn107996092a_一种自动插秧机在审
的骨干轨道线地铁12号线是支撑首台盾构顺利始发标志着深圳地铁12号线
室内写真
幸福童年美好童年温馨草地上牵手的新娘和新郎背景图片白色家庭温馨