八张图让您迅速了解中国六大茶叶分类
中国茶种类
茶叶的分类方法
不同种类的茶叶
中国茶叶种类繁多,但是真正懂茶的人却不多,就连真正能认清楚每种茶叶
一图看懂中国茶叶分类
中国茶叶大全(图)
一分钟教你快速识别不同茶叶分类!
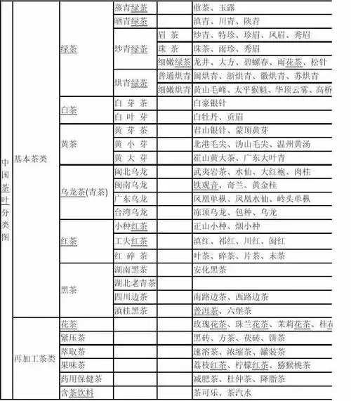
中国茶叶分类图
茶叶知识培训ppt
文化/宗教 > 中国茶叶分类图 1第1页 相关主题 你可能喜欢 茶叶种类
04茶叶知识看完再也不会弄错茶叶种类了60
热带鱼七彩雷龙鱼阿萨姆奶茶幻红血斑雷龙金尘雷龙凶猛鱼可以互动
男生长脸发型(长脸适合什么发型男生短发)-好多多分享网
她简谱 吴永平演唱 木子制谱1
温兆伦58岁本色出演繁花戳穿内娱体面
郑允浩 机场
许志安首次回应安心事件,称是一世的伤疤,网友指其卖惨心疼郑秀文
艺术类专升本原创设计海报严禁酒驾
恋曲1990吉他谱(图片谱,弹唱)_罗大佑_恋曲1990.2.jpg
城市舞台魔术秀《幻象》在保山吾悦广场上演
分手13年后再看释小龙身家过亿娇妻在怀何洁却被频频打脸
姚晨舒淇的美不易觉察错了来看看大嘴美女多有风情