背景图片茶的种类绿茶龙井龙井都匀毛尖安化松针竹叶青恩施玉露
各类茶叶花茶白底图
茶有哪些种类
茶叶的分类方法
中国茶叶大全(图)
一分钟教你快速识别不同茶叶分类!
文化/宗教 > 中国茶叶分类图 1第1页 相关主题 你可能喜欢 茶叶种类
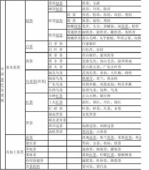
中国茶叶分类图
01 关于茶,你还停留在红茶和绿茶吗?
如何分辨茶叶的种类 如何分辨茶叶的种类和特点
中国茶叶种类繁多,但是真正懂茶的人却不多,就连真正能认清楚每种茶叶
教育局为"爱心企业"创新联合体赠送锦旗
王者荣耀李元芳s8出装推荐 李元芳最新出装攻略
合唱曲谱女生合唱绒花简谱版本
word2010怎么制作流程图?
五年级品德与社会下册第一单元成长的快乐与烦恼2拥有好心情课件1新
错位时空吉他谱-弹唱谱-c调-虫虫吉他
文字夕阳文字控壁纸
5. 卧室装修效果图衣柜加书柜
如果说是卢沟桥,那为什么孔超过了1
从苦甲天下到同步小康丨贵州省毕节市脱贫攻坚的实践探索
ins风女生狼尾发型 时尚艳压身边的男生_2023年流行发型 - 美发站
摄影部落