用tip35c代换tip36c修复功放电路
功放电路(单声道)
根据sc480变形的功放电路
图16-1 otl 功率放大器实验电路
东鹏p300功放电路
一种叠加超音频信号消除交越失真的功放电路
tda2030功放电路欣赏 [复制链接] tda2030功放电路欣赏 此帖出自测试
一个更好一点的简单功放电路
讨论这两个纯甲类功放电路如果呀
全互补对称电路驱动方式的ocl功放电路
全互补对称功放电路
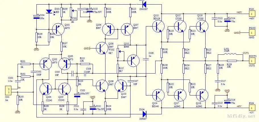
适合发烧友制作的靖声100w全对称功放电路
书柜书架简约现代小户型组合图片
林忆莲新专辑《呼吸》发行(图)
明星身高大揭秘女明星(明星实际身高大揭秘)-第3张图片
廖昌永回归《声入人心》 六组二重唱搭档挑战升级
演技派 太会演了#邱泽 #张钧甯#唐人街探案#最好的相遇 - 抖音
共82 件卡农钢琴简谱相关商品
台湾黑帮大佬张安乐,扛五星红旗游行唱"大中国",梦想祖国统一|竹联帮
松本润
三日月宗近
2012年53度汾酒礼盒装 规格1*4盒*2瓶, - 抖音
陈法蓉的四次心碎,她如何从情感低谷中崛起?成为自己的女王
鼓励自己的好句子 早上窝心话语