适合发烧友制作的靖声100w全对称功放电路
全互补对称功放电路
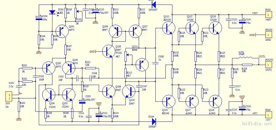
钟神ja99c放大器放大电路
与八达dc-111a相似90%的功放电路
全互补对称电路驱动方式的ocl功放电路
晶体管小功放试验 简易音箱
tda2030功放电路欣赏 [复制链接] tda2030功放电路欣赏 此帖出自测试
360w×2"纯土炮"功放制作
讨论这两个纯甲类功放电路如果呀
一种叠加超音频信号消除交越失真的功放电路
图16-1 otl 功率放大器实验电路
用tip35c代换tip36c修复功放电路
不会跳绳的小朋友跟我学起来
脸部肌肉
又在搞事情了 百雀羚特惠风暴席卷郸城 只需199元即可带走 516元产品
mbc《无限挑战》被选为韩国人最喜欢的电视节目.
奔富红酒价格 澳大利亚奔富28红酒价格 - 汽车时代网
圣诞节化妆品礼盒促销美妆ps创意素材
二次元唯美少女插画#ai绘画##高清壁纸精选
黑色格子间壁纸
成都摩天轮票务-90%演出票都打折-闪电转退一步到位
杨洋《元气满满的哥哥》饭拍咩咩这墨镜一戴,真的是帅上加帅啊
八十八佛高清图片
新中国年画上的工农兵形象(二五)