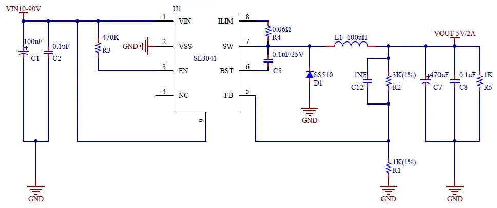
48v转15v48v转12v48v转24v高效率降压恒压芯片sl3041电路简单
图片链接
缩略图
原图
外链
相关图片
sl3038 宽电压150v降12v/5a 转5v/5a 降压恒压ic电源芯片
电动车专用电动车仪表降压芯片
主要特点:★ 5v/12v, max: 0.55a 应用★ vccmax=27v/1.
mp1584en电源芯片12v转5v会烧芯片
pw2162电子工程师必备的5v至33v3v25v及9v12v至5v33v恒压转换芯片
惠海h5228降压升压升降压芯片支持12v24v36v48v60转5v12v24v万分之一
12v转5v降压芯片6脚输出2a12v转84v充电管理芯片ah8027
dc-dc30v降压24v,12v,5v,3.3v/3a同步降压稳压芯片
12v转5v降压芯片12v转33v稳压芯片电路图
惠海h4029同步整流降压芯片ic24v36v转12v5v33v5a方案大电流温度低
dcdc电源模块5v12v24v转正负5v12v15v双路稳压隔离降压ic芯片 正负12v
【12v转19v 3a价格_dcdc大电流升压电源管理芯片al1540_dcdc升压电路