dc-dc30v降压24v,12v,5v,3.3v/3a同步降压稳压芯片
图片链接
缩略图
原图
外链
相关图片
mp1584en电源芯片12v转5v会烧芯片
dcdc电源模块5v12v24v转正负5v12v15v双路稳压隔离降压ic芯片 正负12v
双usb输出 9v/12v/24v转5v 3a dc-dc车载充电 降压稳压充电模块
12v转5v降压芯片12v转33v稳压芯片电路图
48v60v72v转5v15a降压芯片ah8680
主要特点:★ 5v/12v, max: 0.55a 应用★ vccmax=27v/1.
60v转5v,60v转12v的降压芯片规格书,0.1a-10a
220v转5v芯片型号(12v转12v电源芯片),220v转5v芯片型号(12v转12v电源
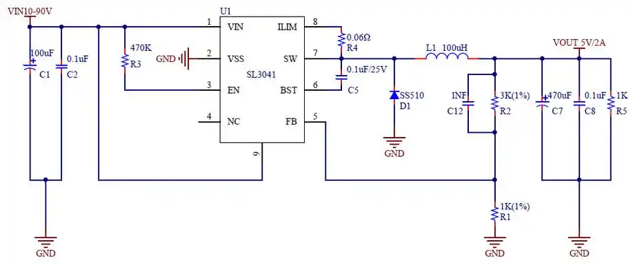
48v转15v48v转12v48v转24v高效率降压恒压芯片sl3041电路简单
12v转5v降压芯片12v转33v稳压芯片电路图
【12v转19v 3a价格_dcdc大电流升压电源管理芯片al1540_dcdc升压电路
sl3038 宽电压150v降12v/5a 转5v/5a 降压恒压ic电源芯片