好想住在这童话世界,丰收的田野,一定要分享给最可爱的人来看# - 抖音
(三年级)阅读之带你走进童话世界!
童话世界人物卡通壁纸素材包_第5页
矢量卡通童话图片
童话插画图片
童话世界
童话城堡儿童锁梯4k卡通壁纸
矢量 矢量卡通 > 梦幻童话 第一辑 壁纸分类:风景动物花卉建筑汽车
梦幻童话卡通壁纸
梦幻童话 卡通壁纸16 - 1280x1024
童话世界卡通高清壁纸
在脸这块就没输过.#时代少年团 #刘耀文 #红毯 #西装杀 - 抖音
适合做头像的风景图片优美 超唯美治愈的最新风景高清头像大全_风景头
开封西湖,开封夜景
【组图】张柏芝自曝曾4度流产 揭女星流产堕胎惨痛经历(组图)
蕞美港姐: 李嘉欣9999 年轻时好漂亮啊! #李嘉欣
给自己生日祝福语
一看就会的简笔画:三角形画知了(蝉)
角蛙钟角蛙红钟角蛙角蛙王子
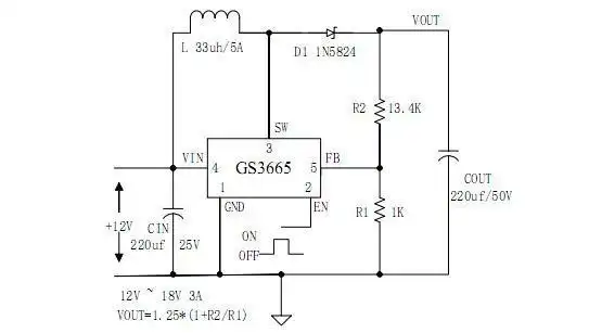
有没有能把12v变成24v的逆变器?要是没有的话,而且就一块12v电瓶有没
我想要个透明的冰字 不要繁体的
洋洋神奇宝贝: 雷 公!
七大洲八大洋分别是什么