有没有能把12v变成24v的逆变器?要是没有的话,而且就一块12v电瓶有没
图片链接
缩略图
原图
外链
相关图片
【模拟电路设计】24v升压电路图分享-kia mos管
求ic34063 输入24v输出12v1.5a电路_百度知道
【模拟电路设计】24v升压电路图分享-kia mos管
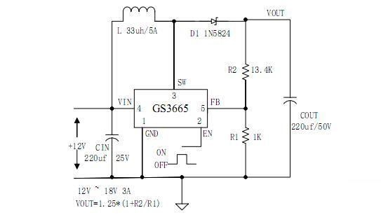
12v转24v升压电路图_电子街
制作简易直流12v升压24v变压器 - 2020年最新商品信息聚合专区 - 百度
设计一个由24v直流电压源产生正负12v的简单电路. -百谷歌
单片机实用电源电路24v转12v,24v转5v,5v转3.3v_文档下载
【模拟电路设计】24v升压电路图分享-kia mos管
怎么样才能把24伏的直流电压变成12伏?
求助24v锂电池转正负12v电路,电流不小于500ma.在线等高手_百度知道
12v变24v直流升压电路图_百度知道
基于pspice的升压型开关稳压电源设计与仿真-设计应用-维库电子市场网