相关图片
p>金朝(1115年-1234年),是 a target="_blank" href="/item/中国历史
了解一点读书分享历史金朝
金朝简介金朝(1115年-1234年)是中国历史上由女真族建立的封建王朝,共
金朝历史金朝的历史
重现历史,中国少数民族王朝金朝在北京建立的金陵遗址景象探秘(上集)
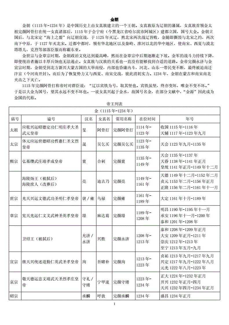
金朝皇帝在位列表
金朝是这样垮掉的,越努力,反倒灭亡得越快
年)是女真族在中国北方建立的政权,在中国历史上,金朝具有前承唐,辽
历史上的今天——1115年1月28日,完颜阿骨打建立金朝
金朝后期将星凋零,金宣宗为什么还要杀名将仆散安贞?
1189年大金帝国疆域 金朝(1115年-1234年),是中国历史上由女真族建立
金朝地图