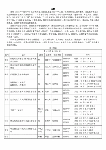
金朝历代皇帝列表 金朝皇帝一共有多少位
金朝(1115年-1234年)是中国历史上由女真族建立的封建王朝,共传十帝
金史 点校本二十四史修订本 全八册 了解金朝历史重要的基本资料 原点
年)是女真族在中国北方建立的政权,在中国历史上,金朝具有前承唐,辽
12金朝帝王世系丰富内容详尽已仔细校对无错误详解doc8页
金朝其他历史相关
金朝后期将星凋零,金宣宗为什么还要杀名将仆散安贞?
金朝是这样垮掉的,越努力,反倒灭亡得越快
了解一点读书分享历史金朝
金朝历史金朝的历史
金朝皇帝在位列表
1189年大金帝国疆域 金朝(1115年-1234年),是中国历史上由女真族建立
原创有一种清纯叫景甜穿草绿色吊带裙拍野餐大片对镜甜笑超美
宝宝脸上湿疹怎么办
《妈妈的吻》,原创歌曲简谱,通俗歌曲,国语歌曲谱 - 歌曲简谱 - 声
30岁女人穿裙装记住穿这几套就够了显高显瘦又减龄高级洋气
飞行员style
2021年调皮可爱的跨年文案海报跨年朋友圈躺赢秘笈
七个月巧克力金渐层弟弟完美发腮
高以翔 焦俊艳 网易专访
王思聪土味情话太好笑
100/250/500ml1000毫升加厚塑料瓶液体试剂空瓶样品分装瓶包装瓶
云龙湖美景~解忧桥
魔道."忘机把你藏在一个山洞里,我们到的时候,你呆呆的坐在洞 - 抖音