柬埔寨的金边建筑
是诺罗敦国王于1866-1870年建造的,由柬埔寨的顶尖建筑师所设计
柬埔寨吴哥王朝为鼎盛时期,国力强盛,文化发达,创造了举世闻名的吴哥
柬埔寨~金边
柬埔寨国家馆远远望去就像一座高棉传统建筑.
异域风情柬埔寨
广阔的王宫建筑风格为柬埔寨传统样式,但装饰却是暹罗风格.
柬埔寨金边王宫.建造于1866-1870年,建筑极富高棉传统 - 抖音
其它 《柬埔寨之风光》 写美篇金边皇宫呈金灿灿的建筑,柬埔寨国王的
王宫,银塔,柬埔寨金边
柬埔寨皇宫属于典型的高棉式建筑,屋顶中央都有高高的尖塔,屋脊了端
柬埔寨金边,暹粒双城五星之旅(用情,用心,全方位立体展示)
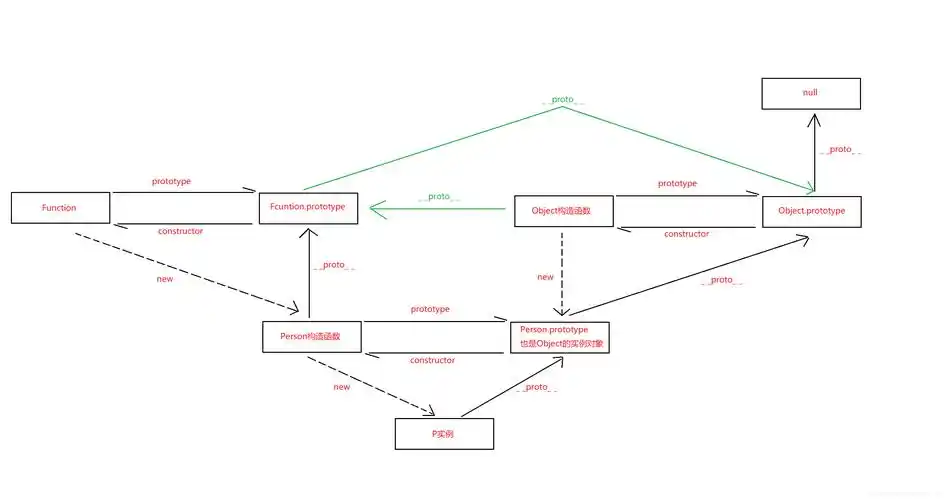
原型链图
小美人鱼q版迪士尼公主卡通人物海的女儿 临摹作品
刚刚更新,免费设计连笔艺术签名,见者有份,快快快来
头像|范冰冰好美
星原小宝第二季神勇v5队全60集国语中字1080pmp4
蜡烛生日蛋糕仙女心形爱心星星婚礼情人节派对蜡烛
tvb花旦陈自瑶人气急升续约拍广告,感激有工作不敢坐地起价
打卡12604画不像的jennie和rose附过程
欧阳娜娜表情包
多种产品排版_素材网站_图片免费下载-zcool站酷
立体小碎盖男士发型参考增加蓬松度立体感
鞠婧祎卸妆洗脸过程素颜后更贴合4000年女神反正我是爱了