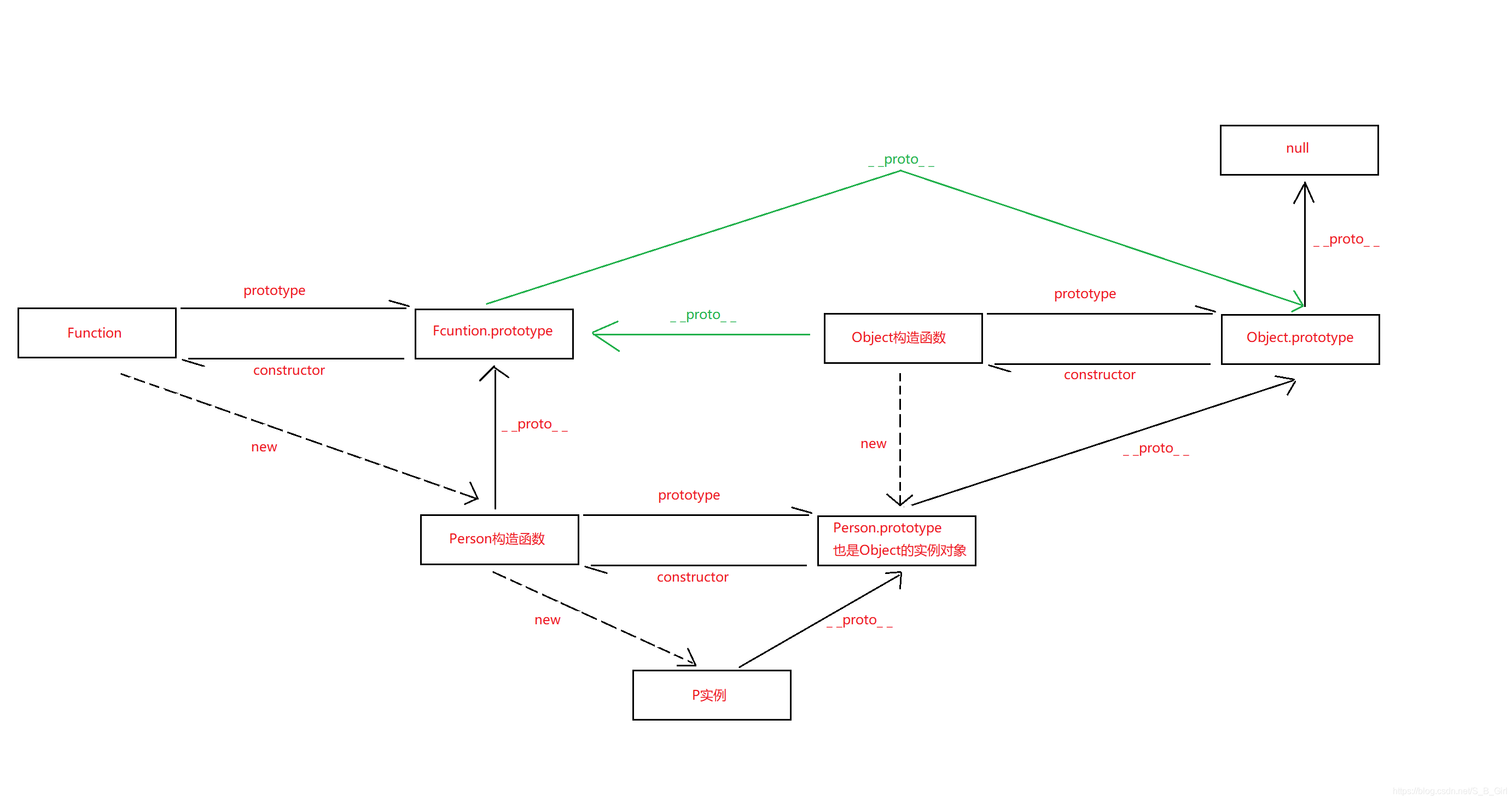
javascript 的七种继承方式(一)原型链
js原型以及原型链
js原型和原型链
js原型原型链类继承classextends由浅到深
js 原型与原型链
javascript原型对象原型链
原型链
8原型与原型链
组件完整原型链
浅谈javascript中的原型原型链
原型和原型链梳理
官方网旗舰店小白t夏季短袖免烫皱衬衫男士正装无痕小丅i白色165105
生肖牛福字剪纸图
李汶翰x巧乐兹女人我要你
批发供应机通牌乳化油
(图作者:一捆蒜)女生头像 女头像 高冷女头
表情包1可爱| 期望
最高奖励50万!宜宾人,遇到这种违法行为请大胆举报!-宜宾零距离网络 -
世界文化遗产·日本京都金阁鹿苑寺 在日本旅游考察
文字,文字,简约,心情,情感,文字语录,图文,唯美文字
啤酒满桌飞
明治(meiji)冰激凌/冰棍 明治海盐荔枝雪糕 46g*10彩盒【价格 图片
中国34个省份,你了解多少个?你对自己故乡省份熟悉多少?