【爱格】杂志封面
爱格2018年6月第1期-爱格杂志封面,内容精彩试读
爱格2017年9月第2期-杂志封面秀,精彩导读,杂志铺:杂志折扣订阅网
爱格2016年8月第1期-杂志封面秀
这两位爱格模特叫什么名字啊.
book35爱格20184a
爱格2013年12月第1期-杂志封面秀
金浩森爱格封面##爱格停刊
4k动漫壁纸进来大饱眼福
秋季阴沉天多,还在为穿什么发愁?当然是漂亮的黑色小裙子啦!
在此次大会上,20名被告被公开宣判.图/通讯员李秉均 袁石健
个人简历模板-20210608144737.pdf-原创力文档
关键词:四象 青龙 白虎 朱雀 玄武 中国 传统图案 民族 图案 文传统
活动流程复盘分析泳道图
杨幂旗下的艺人个个是大长腿腿长不输李溪芮美貌不输热巴
黄晓明版《鹿鼎记》剧照 - wyhk09_8 - wyhk09_8的博客
演员金铭简历及个人资料简介及图片
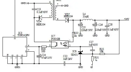
求助:开关电源24v输出改12v输出-综合电源技术-世纪电源网社区
个人xx兴趣特长范文简历爱好特长写
钩针编织之花朵橡皮筋