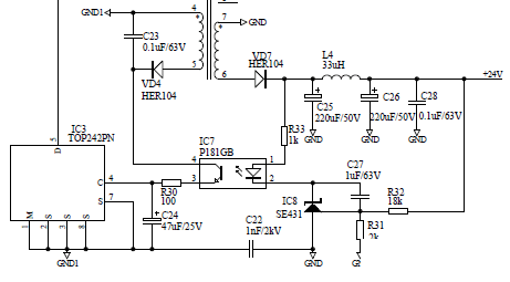
求助:开关电源24v输出改12v输出-综合电源技术-世纪电源网社区
图片链接
缩略图
原图
外链
相关图片
12v转24v升压器电路图大全 四款12v转24v升压器电路原理图详解 - jgxd
【模拟电路设计】24v升压电路图分享-kia mos管
制作简易直流12v升压24v变压器 - 2020年最新商品信息聚合专区 - 百度
设计一个由24v直流电压源产生正负12v的简单电路. -百谷歌
求dc-dc升压开关电源12v-24v的电路_百度知道
12v转24v电路图_电子街
12v变24v直流升压电路图_百度知道
12v转24v升压电路图_电子街
24v转12v开关电源电路图
【模拟电路设计】24v升压电路图分享-kia mos管
基于pspice的升压型开关稳压电源设计与仿真-设计应用-维库电子市场网
求ic34063 输入24v输出12v1.5a电路_百度知道
随机推荐
幻灯图:杨谨华明道出演《钟无艳》大赞过瘾 _高清图集_新浪网
喜庆祥和姓氏头像家和万事兴主题金色立体字
帅帅13岁-2
橘右京修罗皮肤建模公布,会紧闭双眼舞剑,"胸肌"有点发达
那个时候周冬雨还没有小黄鸭的称号,在诸多业内人士看来,她最多也就火
泰国刺符纹身泰国刺符纹身手稿泰国刺符纹身手稿图案
月六芒星阵
【官方旗舰】feay蜂胶牙膏feay南京同仁堂牙龈出血舒缓牙痛修护牙膏 2
the soviet symbol sickle and hammer
斗鱼主播酥酥1994个人资料真名周蔚玲常游戏直播
中国队第1名,东京奥运会金牌榜(2021年7月29日)
星热搜爱豆绝美剪影承包今日份的心动看看你能认出哪些