一次活动上林志颖从郭德纲走过说,"叔,麻烦让一下"郭德纲一听乐了:我
郭德纲嫉妒林志颖童颜:他喝了防腐剂
第一组:林志颖 郭德纲
林志颖 郭德纲
郭德纲林志颖郭德纲林志颖同岁
郭德纲你再不老我们就疯了林志颖不老男神
那些同岁不同颜的明星:林志颖与郭德纲简直神对比,差距也太大了
林志颖和郭德纲俩同龄人的合照每次看都感叹颜值的重要性
林志颖车祸后现身,好爸爸好老公倒地|男神|陈若仪|郭德纲_网易订阅
郭德纲多大了的简单介绍
林志颖vs郭德纲
石榴树微信头像高清
张杰谢娜带仨娃游迪士尼十指紧扣如热恋情侣3个保姆很抢镜
绝美手绘女生头像人生本来就孤独
童话里的世界,艺术壁纸-回车桌面
新手吉他谱|一学就会《同桌的你》 持续更新 来来来
点击就看高中生一分钟把黑板擦成镜面
[消息]"2020狐友国民校花大赛"全国晋级赛100进50:搜狐学霸实习生
全场特价定制促销活动宣传清货广告牌女装贴纸换季pop广告纸
同样是烈士,为的有的盖国旗,有的盖党旗?_遗体_区别_祖国
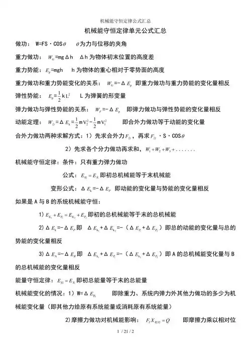
机械能守恒定律公式汇总
适合永久做男头很帅气的ins气质头像 高冷型真人高冷的日系男头_男生
美人鱼有毒集齐三大渣男