8分利用图甲装置做验证机械能守恒定律实验
机械能守恒的条件是什么
高考复习机械能守恒定律答案ppt
高一物理必修二 机械能守恒定律
2019届高考物理江苏专版一轮复习课时检测(十八)机械能守恒定律及其
科学力量.#机械之美 #科幻壁纸 #科幻 #视觉震撼 #高端 - 抖音
8机械能守恒定律
在验证机械能守恒定律实验中小王用如图1所示的装置其中重物质量为
机械能守恒
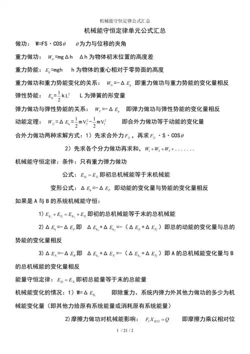
机械能守恒定律公式集
高一物理机械能守恒定律应用1ppt
人教版高一物理必修二78机械能守恒定律课件共19张ppt
赵寅成
97年景阳冈酒46度
9 days to go and wondercon gets a blast of tnt!
战狮子打鬣狗的平头哥竟然怂了,生性好斗的蜜獾,天敌究竟是谁?
本店线稿作品《张顺破水门》 今年最流行的满背纹身 张顺的性格 - 抖
无间道3:终极无间
搞笑:一起飙车啊表情包
导尿服务
北欧风格家居双人儿童房设计装修效果图
顺利抱娃!验孕棒使用方法"万事大吉"-第2张图片-凯飞博客
少年简谱-梦然演唱-梦然/梦然词曲1
儿童简笔画动物图片分享,适合1-3岁宝宝使用的简笔画