相关图片
泰国校供现货私立校服娜诺舞服短袖禁忌女孩衬衫
网红泰国校服短袖dk衬衫禁忌女孩娜诺赢仔学生校服
娜诺尤里禁忌女孩同款泰国校服衬衫女圆领短袖百搭学生班奶酪服饰
草莓制业泰国jk校服网红lisa禁忌女孩同款学生校服
泰国校服套装泰式女孩jk制服娜诺禁忌衬衫短袖夏季高中生毕业班服
泰国校服娜诺泰式禁忌女孩jk衬衫制服运动会初中高中学生班服套装
禁忌女孩泰国校服
娜诺尤里禁忌女孩同款泰国校服衬衫女圆领短袖学生班服jk制服套装
泰国校服娜诺禁忌女孩学院jk制服衬衫男女学生校服
草莓制业泰国jk校服网红lisa禁忌女孩同款学生校服
【泰国校供】现货正版泰国校服禁忌女孩娜诺小水同款jk衬衫制服
网红泰国校服儿童童装jk衬衫娜诺小水禁忌校服
随机推荐
56岁吕方分手郑裕玲12年后低调结婚40岁妻子怀孕5个月双喜临门
牌便手绘水彩公告栏广告牌插画
这个星光大道评委竟然是咱合阳人!
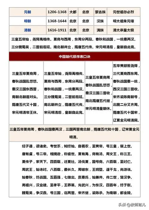
中国历史朝代顺序表背诵口诀中国历史朝代顺序表顺口溜
黄晓明微博晒的baby杨颖大肚照是裁过的 原图很有看点哦_手机搜狐网
sy4海南三亚梦之岛4天 纯玩零自费,赠送一晚夜间的项目,泰国红艺人
陶虹大胆秀素颜,长短发气质大不同,长发像少女短发一秒变大妈
不轻易向生活妥协温柔且独立愿你们善良而坚强侧脸女生头像cr.
赵丽颖酷飒性感图片壁纸
上古时代,"九州""九山""九川""九泽"具体指什么?
简谱抖音舞女泪刘晓超版在哪听完整歌词 刘晓超是谁为什么红了优惠券
景甜学生时代的照片,人如其名真的太甜了