加载中...
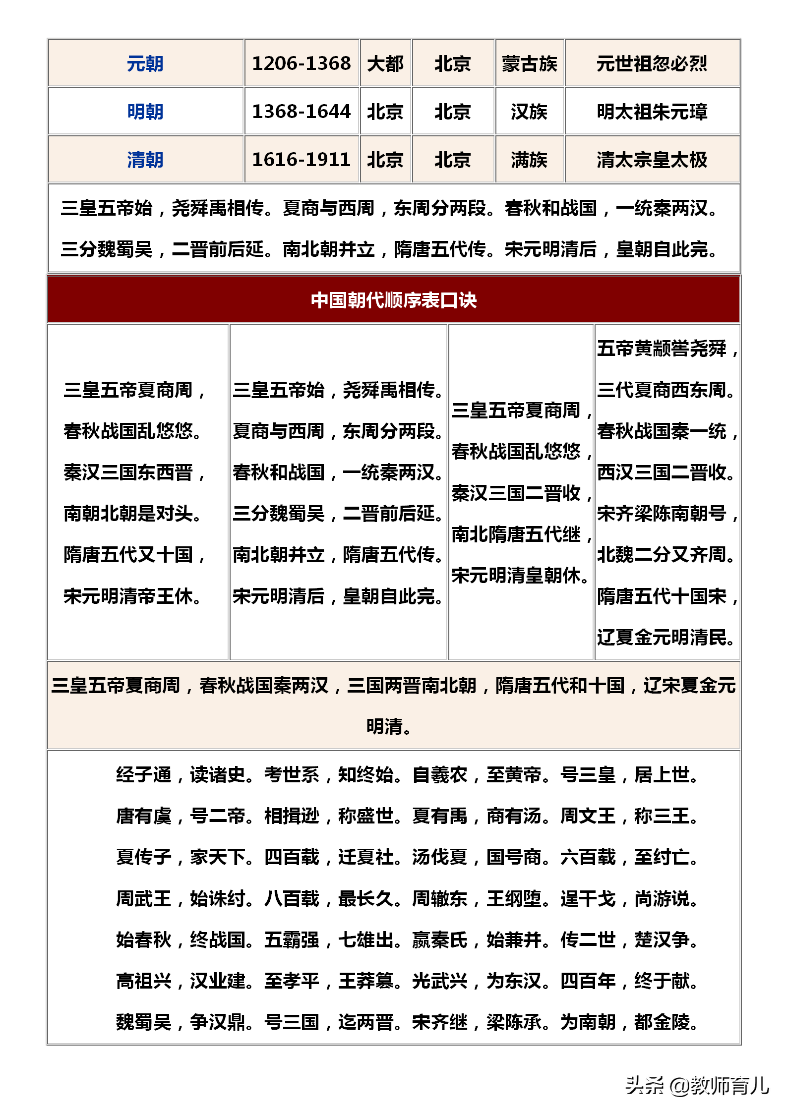
中国历史朝代顺序表背诵口诀中国历史朝代顺序表顺口溜

中国历史朝代顺序表背诵口诀中国历史朝代顺序表顺口溜

图片尺寸 1587x2245
上传时间 2026-03-17 15:34:51

图片链接

缩略图
原图
外链

相关图片

随机推荐