加载中...
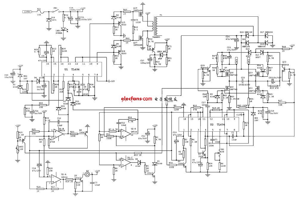
常见的逆变器电路图

常见的逆变器电路图

图片尺寸 1000x665
上传时间 2026-03-18 00:50:33

图片链接

缩略图
原图
外链

相关图片

随机推荐