匠人精神专题活动宣传年终工作总结16素材ppt模板精选
匠人匠心
匠人精神64款工匠字体设计
字体制作 匠人匠心
食品手工面匠人匠心ppt模板pptx25页
四目品牌为集创星谷众创空间打造了匠人系列海报用文字与画面定格匠心
做个匠人,修颗匠心
石艺匠人 商标公告
匠人匠心匠品 商标公告
匠人
十大美女的奶奶图片(10位央视女主持人颜值对比)-知识分享
大学生个人自传
相依为命 歌谱 简谱
2021 秋季新款 港风白底大码百搭纯色衬衫m-5x -p25
赵露思图片壁纸
入手尼康z口70200
老木坊品牌,100%纯实木家具
牵手一生情人节图片
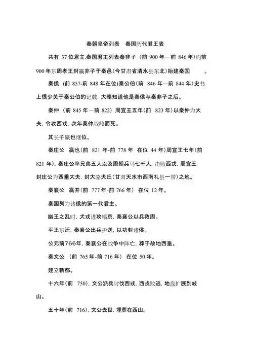
秦朝皇帝列表秦国历代君王表
王者荣耀:百里守约可是射手英雄,怎么能和铠一起去前线肉搏呢?
分享一组很好看的oppo reno官方壁纸
17个最经典美国广告(一)