作业系统泳道图
泳道图模板分享轻松绘制泳道图
比如完善之后的泳道图可以是这样
项目开发泳道图图
车险分期产品泳道图
纯英产品分析泳道流程图
水平泳道图.jpg
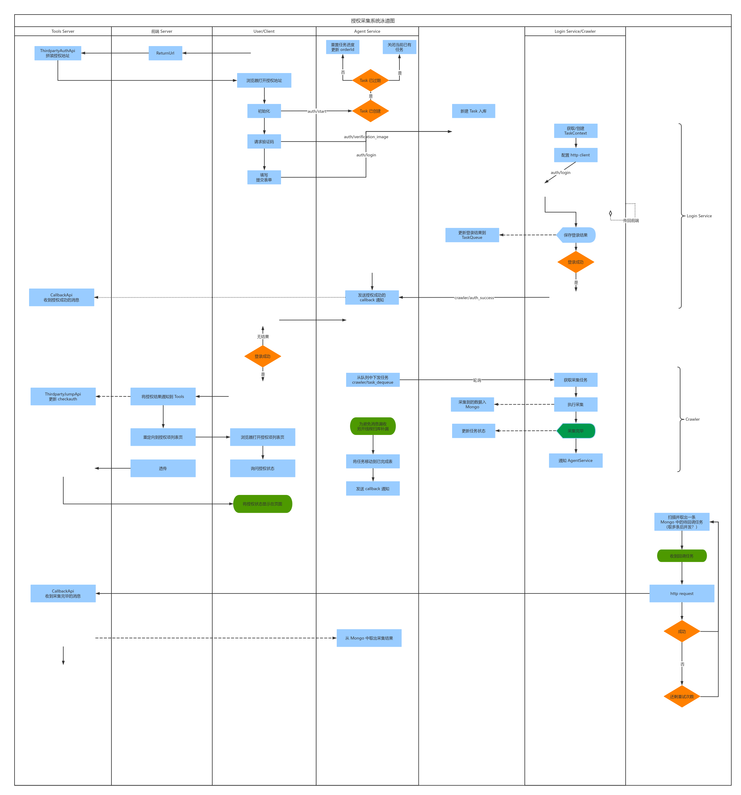
泳道图是什么看完这篇文章你将有所了解
泳道图
产品经理工作流程泳道图 完整流程图
描述产品主要功能需求 下单抢单场景的业务活动图,角色领域泳道模型
《倚天屠龙记》中,谢逊是成昆的徒弟,为何他不会"幻阴指"呢?
矛和盾
江西瑞金百对夫妻举办客家集体婚礼
4,也对,人家有这份底气,毕竟他爹冯月平是上海纺织业的巨头,其家族
男生微分碎盖发型
卡通卡通船锚矢量图下载
落寞不是身边的情况非常恬静,也不是一片面孓然一身地行走,而是本人的
又菜又爱画素描人物新白娘子传奇
日系网名.
必胜客(太平洋餐厅)
"音乐才子"薛之谦:只要我没有露宿街头,我的歌曲就终身免费
孩子们在舞台上,孩子们在一个阶段和美丽的背景上的插图