泳道式流程图
会员充值流程泳道图
作业系统泳道图 | processon免费在线作图,在线流程图,在线思维导图
泳道图用什么软件画比较简单
公司项目研发流程泳道
泳道图
一张泳道图带你梳理员工离职流程
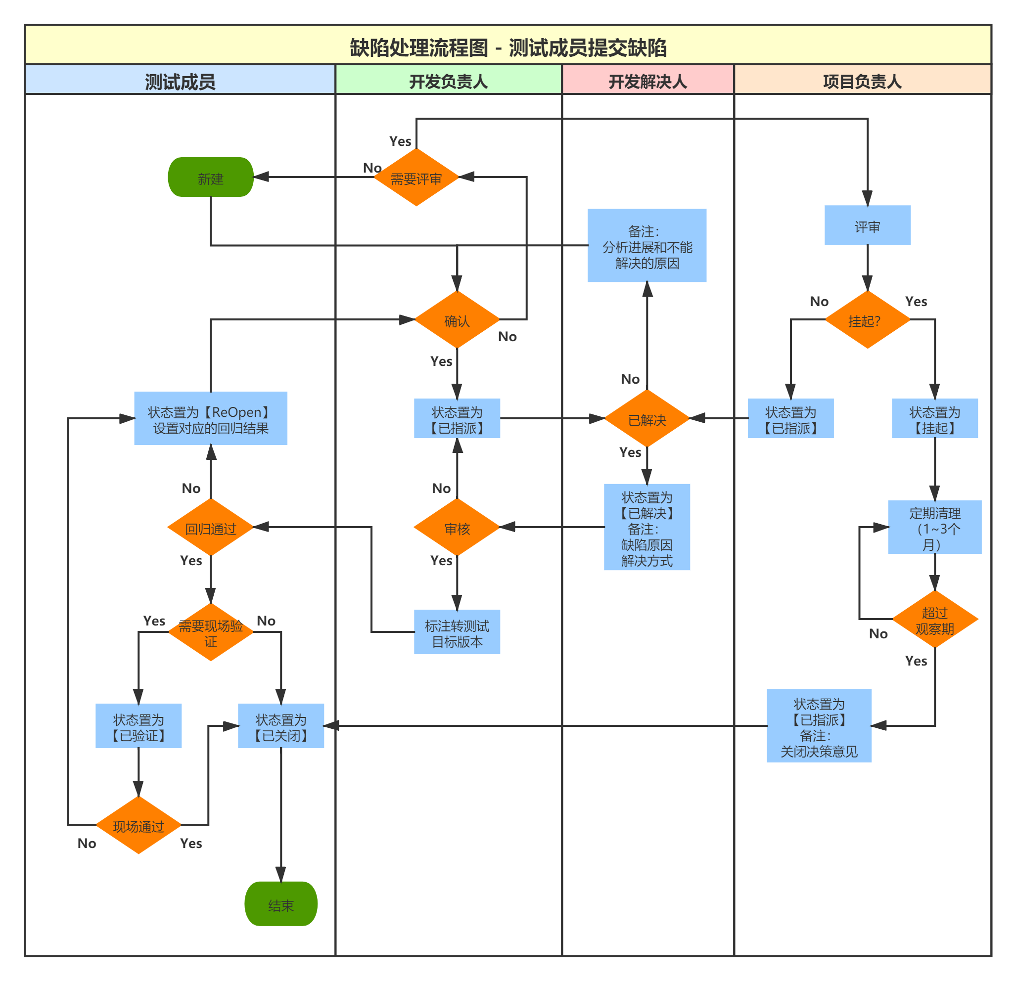
泳道图绘制的场景非常清晰:流程图是描述一个事件过程的步骤,当这个
工作流程图泳道图
全寿命周期管理泳道流程图1
电子商务泳道工作流程图? - 知乎
授权采集系统泳道图 | processon免费在线作图,在线流程图,在线思维导
吉克隽逸的一组热带雨林大片正式释出.
一期超可爱wechat闺蜜头像
主持人杨帆老婆简历杨帆妻子和女儿照片曝光2
「林青霞混剪」眼角眉梢皆是风情
大长脸是一种什么样的体验
万年粽子阿松 jyushi 女子松
女生头像唯美侧身
2018届新兵,欢迎走进"沙角大学"!
回顾主持人胡蝶我这辈子正确的决定就是为陆川生下一儿一女
宋亚轩
家居生活用品用具居家厨房小百货家用大全全新家收纳创意礼盒
小松鼠创意素描画法步骤