企业宣传方案策划模板六篇
推广营销策划书范文.doc
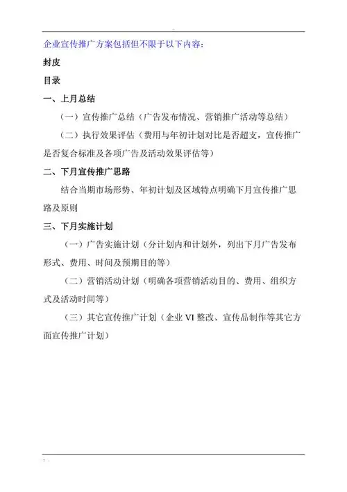
宣传推广方案模板
最全网络推广方案
广告投放方案
新产品场推广方案范文
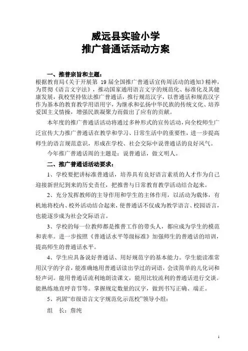
威远县实验小学 推广普通话活动方案 一,推普宗旨和主题: 根据教育局
19各行业营销策划推广方案企业活动方案品牌宣传运营策划技巧
活动宣传方案
线上推广方案
医院宣传推广方案
移动客户满意度引导宣传推广方案
180165情侣穿搭相逢的意义在于照亮彼此
美篇
今年将推出一部大制作电影,而且表示宋丹丹,高亚麟,杨紫,张一山和
网红直播室内景.
快手 抖音女主播 知鱼与 动感光波 舞蹈剪辑回放
原神头像推荐92温迪 巴巴托斯
金吉拉300
日本从地理上划分为4大岛,包括北海道,本州,四国,九州,还有二战后他们
美容院五一活动方案策划要点
南京·"肆佰捌食肆"精品中餐厅设计 二层平面图
钢琴谱:带你去旅行(c调版)
我突然找到了王一博423不发微博的原因.