相关图片
随机推荐
圆形短发bob发型有气质有减龄
动漫男头像帅气高冷温柔治愈男生头像动漫冷酷侧脸高级感十足
埃菲尔铁塔,巴黎的象征和法国的标志性建筑,在一个晴朗的日子,天空中
王安宇酷帅寸头写真图片
央视版天龙八部里天山童姥都出现在哪几集
讨论生态学5属性荒厄龙会比2属性的羊驼种炽冻龙更超nb吗
强人 火凤凰!3515女士特种兵战术靴 高帮陆战军靴 07作战靴工装靴
qq个性签名女生
酒店新宴会厅布置效果-山西临汾市政工程集团股份有限公司官网
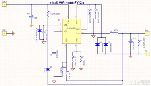
dc12v24v36v48v60v72v85v90v转5v2a转12v2a电动车专用电源电路
原创42岁的梁静茹不显老身穿格子连衣裙配金亮色高跟鞋时尚又减龄
可爱头像推荐#动漫女头#‖#二次元新鲜事