[分立后级] 求个 -70v甲乙类功放电路图
一种叠加超音频信号消除交越失真的功放电路
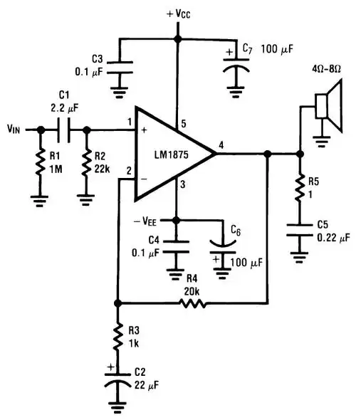
功放主电路原理图
100w 功放电路图
图16-1 otl 功率放大器实验电路
马兰士放大器电路制作
cav-970功放电路图
简单的功放电路图
奥马功放电路分析与维修
简易100w功放电路图八款100w功放电路图全文
功放板组装成功了声音闷一点怎么调整
sf200原机功放电路.jpg
常熟印象城
第641首 - 耶和华的心_简谱_乐谱吧
张恒《温暖的弦》引热议 成功进阶时尚女总攻_电视资讯_新闻 - 乌鸦
absolut vodka 绝对伏特加 700ml 限量版¥138(每一瓶都"独一无二"
闪闪发光的礼盒.光矢量插图
二次元高质量人物插画"精选动漫男生头像"帅到掉渣,心不心动?
卡通可爱红脸小头像
圆寸
民歌天后陈思思:嫁给青歌赛冠军师鹏生一女,今46岁气质依旧动人
【周深】奔跑吧奶黄包混剪,好可爱呀
日式风格设计效果图
斗鸡眼,斜视眼,双目无神,这9位女星看似很美,实际越看越怪_章子怡