论文格式模板
理工类本科毕业论文(设计)模板.docx-文档在线预览
贵州大学本科毕业论文模板
九江学院本科毕业设计论文模板
华中师范大学论文模板
本科 毕业论文模板【精选文档】
南京大学硕士论文模板
毕业论文模板通用版.#论文 #写作 #知网 #论文查重 #毕 - 抖音
毕业论文模板 - 经典论文
论文写作模板模版
鱼老师法学写作课堂 2023新版论文模板模拟写作课堂再现法学案例分析
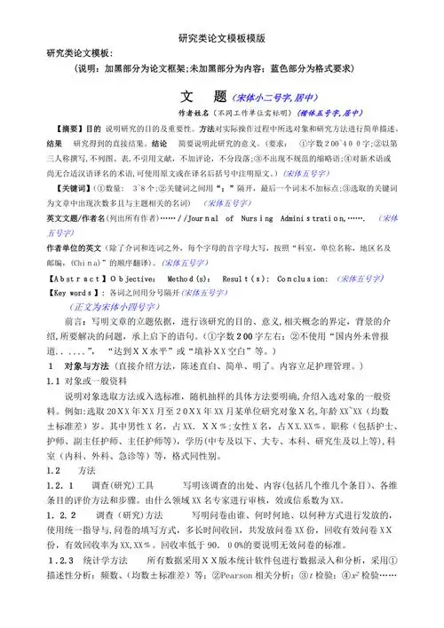
研究类论文模板模版
袁娅维个人资料年龄:袁娅维为什么不红
这是怎么了?46岁陈数大变样,脸僵浮肿皮肤松垮,整容后遗症来了
绿色艺术字图片-绿色艺术字高清设计图片素材大全-摄图网
地铁简笔画 地铁简笔画
小米手环7
四十岁以后的女性体重控制在多少内算正常又该如何保持身材
评审会上,院团委书记邵夏龙感谢全院各部门各科室,各党团支部的大力
手花纹身图片_手部纹身图案
霸气男生头像|高冷拽酷90 今日份霸气男生头像来啦,高冷拽酷,高级感
适合女生的龙纹身图案_上海
刘宇今日活动工作室出图,黑色西装清爽风格,随时绽放人格魅力!
2017杨洋公开承认恋情李沁(李沁杨洋最新图)-天晟网