加载中...
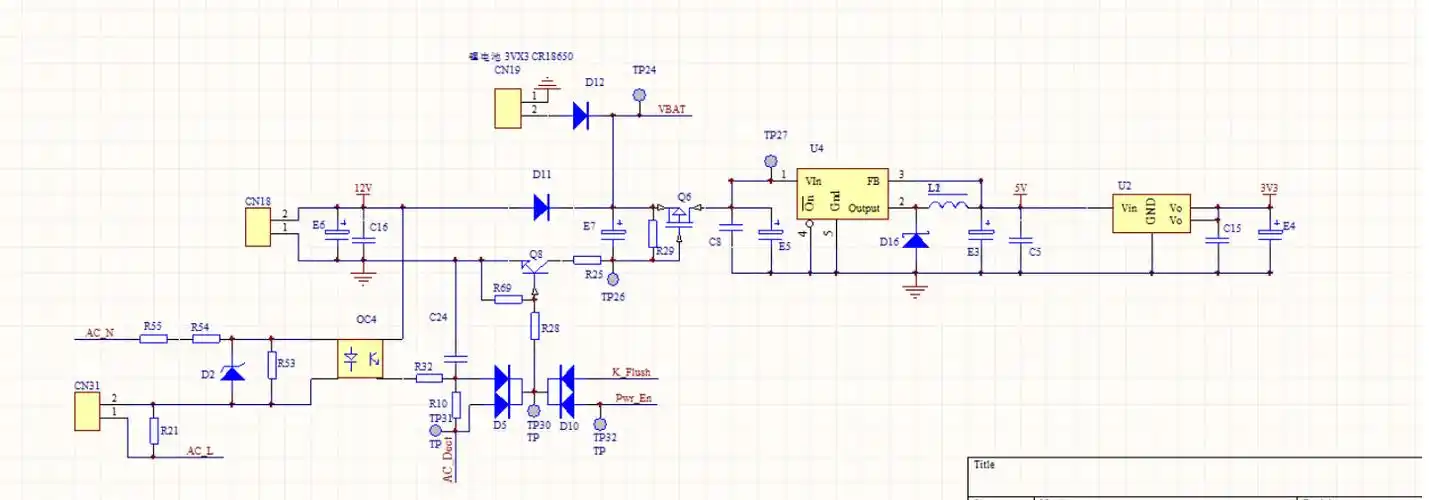
有朋友知道这个xl150912v9v电池供电电路如何分析吗

有朋友知道这个xl150912v9v电池供电电路如何分析吗

图片尺寸 1446x506
上传时间 2026-03-18 00:47:46

图片链接

缩略图
原图
外链

相关图片

随机推荐