小学数学四年级下册口算竞赛试题共1页
四年级数学下册:第六单元检测卷4套 答案
北师大版小学四年级数学下册期末测试卷 共七套答案
人教版小学四年级下册数学单元试卷全册含答案
人教版数学四年级下册期末测试卷及完整答案【全优】
人教版四年级下册数学期末测试试卷【中心小学】
人教版四年级数学下册期中测试卷
四年级数学下册期中测试卷,带答案可打印#小学数学 #四年级
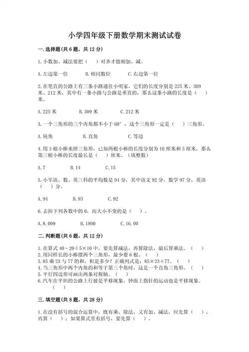
小学四年级下册数学期末测试试卷及参考答案ab卷
最新北师大版小学四年级数学下册期末测试卷_第1页
新人教版四年级数学下册期中测试题.docx 2页
四年级数学下册期末真题试卷.快给孩子收藏打印起来吧!
文革2开宣传画:继续革命永向前.(pvc管桶装快递邮寄,请选择快递)
适合女人的头像好运 头像好运图片花朵_布阁拉
精美创意白卡牛皮纸盒彩印空盒 可折叠纸质小饰品伴手礼品包装盒
装饰画点线面干货大全,速速收藏吧!
头像图片丨超酷的女生抽烟头像
蓝天,大海,沙滩,一个人的背影我们一起去看海吧
云南墨红玫瑰花茶大朵新鲜干墨红玫瑰花冠茶冻干
许巍《时光》吉他谱 - c调弹唱六线谱第1张
玫瑰花 爱心 红色 大家早上好
《问情》简谱 蔡幸娟
折纸目录页png素材透明免抠图片-ppt元素
再画一次.扎古