赵孟頫书法最佳作品赵孟頫行书集字20首
赵孟頫行书《归去来兮辞》作品赏析,高古遒劲之美让人叹服!
赵孟頫行书《大学》 - chengyi606 - chengyi606
大尺寸8开】赵孟頫宋词 集字古诗词行书字帖 中国历代书法名家作品集
赵孟頫行书高清字帖洛神赋
赵孟頫行书书法《苏轼古诗卷》 欣赏
赵孟頫行书《纨扇赋册页》 - chengyi606 - chengyi606
赵孟頫行书《止斋记》
赵孟頫行书欣赏后赤壁赋12
赵孟頫行书《洛神赋》
东山公园赏梅. "一朵忽先发,百花皆后春. 欲传春信息,不怕雪埋藏.
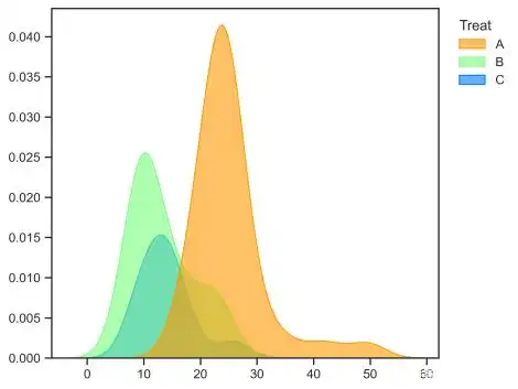
派森诺带你了解密度图的其他种类
九朵红玫瑰
178身高小鬼王琳凯纤瘦身材配蓝白嘻哈装网友潮流男神
这位44岁的权势人物_林丹_沈梦辰_女子
雪兔10版
交通工具简笔画含教程
毕竟王紫璇妹妹的前绯闻男友可是李现同学呀!
肖战与红色绝配,超好看啊
闪电攻击特效
2013最新泰山烟价格表和图片一览
心形锁爱心桃心锁小挂锁复古小锁箱包锁抽屉包包锁情人节礼物韩国银色