加载中...
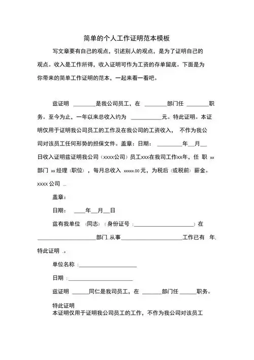
简单的个人工作证明范本模板

简单的个人工作证明范本模板

图片尺寸 920x1303
上传时间 2026-03-17 09:53:31

图片链接

缩略图
原图
外链

相关图片

随机推荐