征占用林地审核流程图11页
土地征收程序
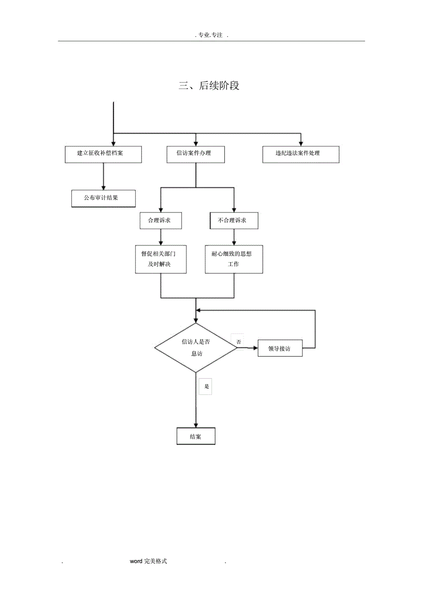
农村集体土地征收流程图
土地上房屋征收流程简图第1页 相关主题 你可能喜欢 集体土地征收程序
土地征收流程图
集体土地征收流程图.doc 3页
新土地管理法实施征收村集体土地需要走哪些程序
征地报批流程图
集体土地征收流程图参考模板
征地项目工作流程图
集体土地征收流程图
女生头像/仙气女头/女生头像可爱/神仙女头
绘画素材 | 敲可爱的~q版动漫少女
探索夏日风情,尽享优雅度假——天丝棉连衣裙,女款高级气质裙子
挖掘机配件三一sy55 65 75 210 215 235 135-8-9液压油标尺油表尺
阿们我家窗外的黎明.6:02,亲爱良友,你好!你早!耶稣爱你.
《大侦探皮卡丘》高清桌面壁纸
家用电熨斗.矢量图
乞丐乞讨要钱表情
真人闺蜜头像
苏有朋非缘勿扰剧情透露 中国版的《欲望都市》
恩典365
瘦女孩的饮食分享