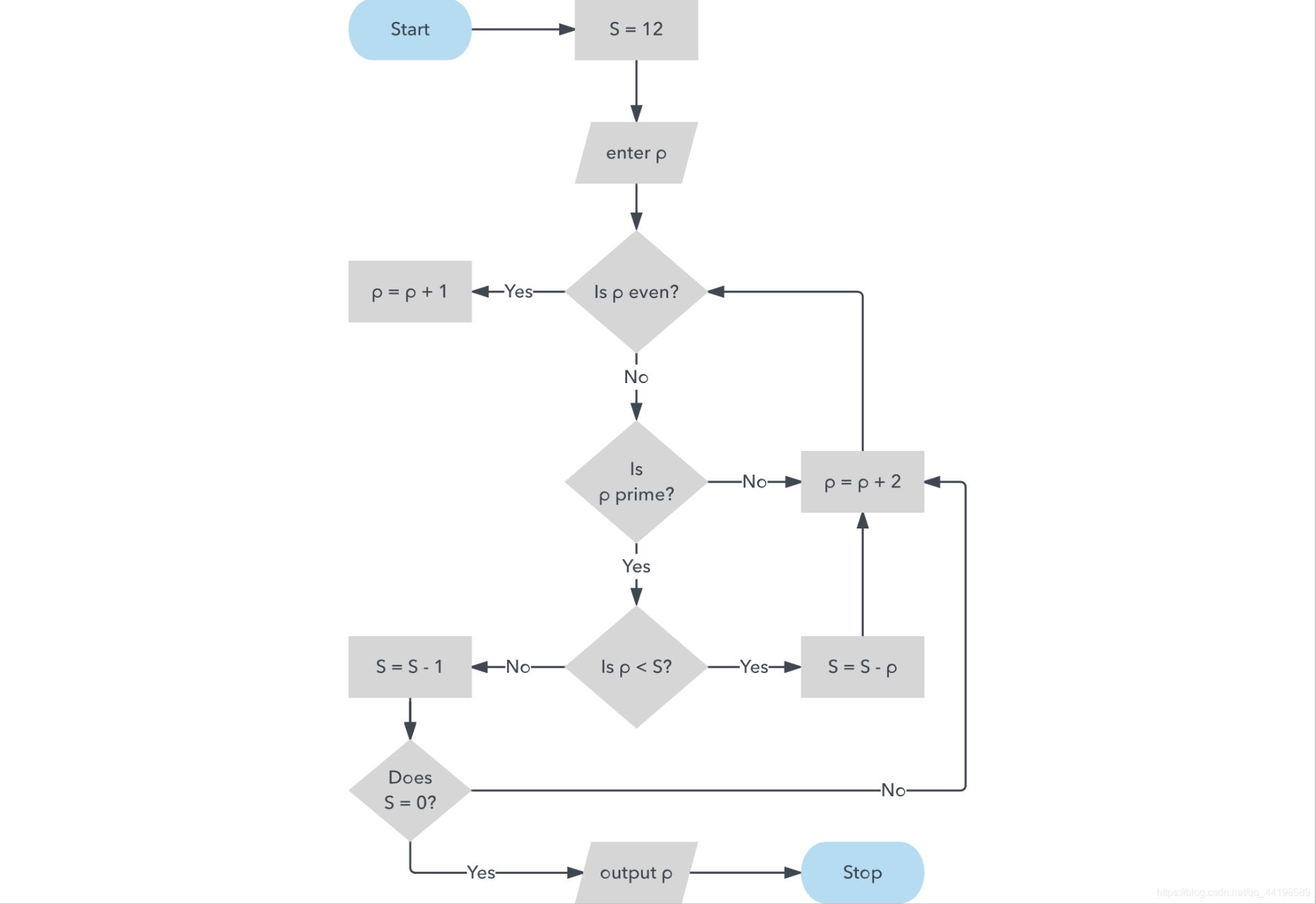
程序流程图
做项目流程图哪个软件更好edrawprocessonvisio还是axure
3. 流程图示例
1.1.2程序框图与算法的基本逻辑结构(二)ppt
详细信息图表流程图说明
流程图步骤示意图
6969绘制流程图时,尤其要注意第二步添加图形符号的步骤.
程序流程图基本图形有哪些?学习规范制作技巧
循环程序流程图
nrf24l01工作流程图型
软件开发流程图 软件开发数据流程图
程序流程图怎么画
徐仁国灭亡
杨千嬅喜见郑秀文重返正轨 称同属潮州人充满力量
夕阳落日唯美风景图片
女生齐肩自然碎发发型图片大全(2)
路演背景板效果图设计
女明星的贵族气场,揭秘女明星如何通过珠宝散发贵气
外套一套搭配nn三西装加微喇裤怎么搭配短裤怎么搭配【男士搭配】男士
羔羊皮飞行夹克 (海军蓝) - 男士 | burberry 博柏利
服装设计之连衣裙款式图!
铁线莲clematispanulata盛开的白色铁线莲垂直园艺
金晨12年前原来长这样!天庭饱满地阁方圆,和现在完全不像一个人
微信情侣意境头像情侣专用 情侣头像图片大全 -【爱个性】