循环程序流程图怎么画梳理三种常见循环语句
新手产品如何画流程图
编程序,实现:1 2 3 …… 100,要求:画流程图,写完整程序.
问:急急急 大神们帮小女子一个忙 完整程序流程图怎么画 c语言程序题
根据以上程序代码,画出程序流程图. 着急要流程图啊!坐等大神!
流程图画法
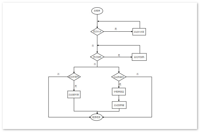
a1温度子程序流程图pdf
算法流程图怎么画?简单讲解绘制方法
图5.8 do while…enddo结构程序流程图
输出85,其他输入,程序输出0根据这段题目要求,咱们画出程序的流程图画
程序流程图怎么画
汽车标志大全图片及名字品牌车标志图片及名称
生日蛋糕,花,玫瑰,白色背景,蛋糕,背景
米斯特cy
原来他就是蔡明的崽,隐瞒了34年不愿意公开,究竟是何方神圣
沙雕网红图片
事实证明49岁无人敢娶的周迅已经走上了另一条道路
郑爽再穿清纯学生装,记忆中那个18岁少女立夏回归!
回顾妻子佟欣离世14年后那个说不再娶的果靖霖履行承诺了吗
ps保留皮肤质感给女性人物肖像图片后期磨皮教程"
小知识内地男老戏骨一览表盘点50岁以上的中国男演员
废品飞车大风起兮云飞扬废品也能战车王和周星驰一样燃爽
护眼绿色麦田风光无边无垠的绿色小麦风景高清电脑桌面壁纸高清大图预