相关图片
随机推荐
8l国六天然气发动机>外观> > 潍柴 > wp8ng系列 > 潍柴wp8ng290e60
海阔天空简谱
寓教于乐有童趣——庄里小学教师自制教具评比交流活动
6款经典衣柜的内部结构布局图.#全屋定制 #衣柜设计 #餐边 - 抖音
《守望先锋》布丽吉塔游戏原画图片壁纸
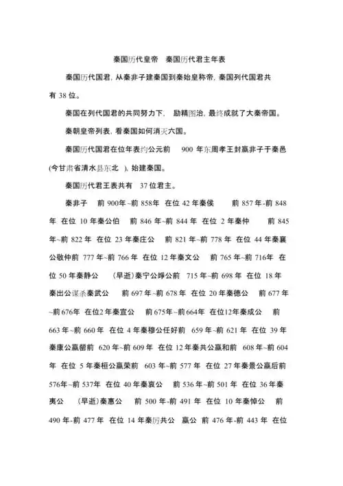
秦国历代皇帝秦国历代君主年表
网友偶遇袁咏仪夫妇吃火锅,靓靓素颜白到发光,张智霖胡子拉碴显苍老
王者荣耀程咬金爱与和平是什么梗 程咬金爱与和平love and peace是
12瓶整箱批地中海盐果味运动饮料 统一海之言柠檬味 蓝莓味330ml优惠
超可爱萌娃罗熙表情包 拿图dd噢
《泡泡精灵》写出与宝可梦的故事,赢天猫卡
适合做头像的风景图片优美超唯美治愈的最新风景高清头像大全