差分放大器电路
双差分全对称全mos功放电路a.gif
双差分输出同极性达林顿功放摩改
hifidiy第十二届diy大赛参赛作品全对称双差分场管功放
奇声av-3310型全对称差分功放电路
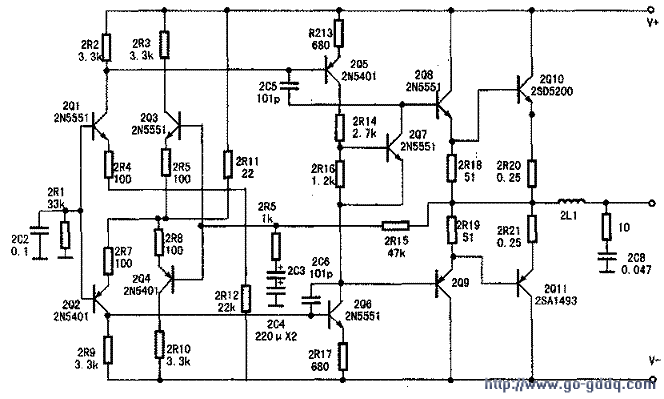
双差分全对称全mos功放电路b.jpg
这个是在论坛上找到的,元件我也没有装错,参考了其它的双差分电路后
功放线路:这个全对称双差分电路采用准直流负反馈,推动采用交叉射随
带独特恒流源的全对称双差分放大电路
求个差分功放电路图!
求教:双差分功放电路工作原理及调试
功放还是采用了双差分电路.
组图:港姐冠军冯盈盈脸泛油光 着粉旗袍扎眼_高清图集_新浪网
《清平乐》:曹皇后避其锋芒,让张妼晗风光无两,最终致绝望而薨_张贵妃
刘晓庆美丽真的好,现场无美颜照曝光,网友:看不出来65岁_保养_年纪
蔡依林与林心如穿婚纱演绎不一样又怎样
碧空如洗造句碧空如洗造句10字
主持人简历——_安 莹
好喝的饮料来一罐#简笔画 #一学就会系列 #一起学画画 #跟 - 抖音
梨的简笔画 梨的简笔画简单又漂亮
2020_1280
鸿运当头又叫凤梨花,寓意着好运连连,发大财.
麻叶绣线菊
用户投稿鄂毕河在中国是哪条河流(鄂毕河在中国称为什么河)地理方面