相关图片
随机推荐
59岁吕方发福到没脖子,3岁爱女长得太像爸,小16岁老婆身家半亿_郑裕玲
30张大图穿军装的女兵太好看了
hirm 飞翼高达零式【ew】评测 | 高达w endless waltz
王者荣耀四大美女齐了!jr们觉得谁最美?
by2超话#by2「赛博2072」全国巡演#长沙站舞台图出炉,舞台上@by2girl
张智霖日系少年图有进来流口水收图
1993年,黄家驹在日本去世,罗大佑炮轰港娱:香港再无音乐人
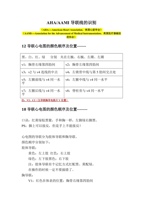
心电图机导联位置.doc
王菲近照被传开照片放大三倍后这生图模样真是51岁
忍者神龟电视节目(2012)全高清壁纸和背景
中国龙霸气侧漏,力量的图腾,做手机壁纸 - 抖音
ipad电脑背景图片超清风景图片 - 知乎