印刷纸张
办公常用的是a4纸,a4纸是我国根据国际通用纸张的尺寸而制定的标准
纸的种类,幼儿园作业
中四班:纸来纸往
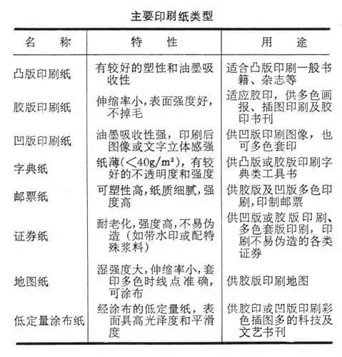
常用印刷纸张的克数与分类
特种纸
16k牛皮面信纸本32张300格稿纸本单线信笺本办公文稿本方格材料纸
可复制图片
米黄a4道林纸a3米白色a4纸单包500张a4打印纸16ka4纸
有用的纸
一,白板纸分类情况白卡纸是一种较厚实坚挺纯优质木浆制成的白色卡纸
温州经典纸业有限公司
亚瑟arthur 3d作品|三维|人物/生物|深夜工作室 - 原创作品 - 站酷
cut开启更新ing】由@赵丽颖微吧 小伙伴剪辑的《@胭脂官微 》蓝胭脂
第1张图片
衣服情趣连衣裙性感骚胶cos搞基女紧女装大佬连衣裙
干练利落短发发型时尚流行美出圈
2020新年首拍—叼羊(哈萨克族牧民传统节日)
monster版 周杰伦《最长的电影》尤克里里弹唱谱
上海陆家嘴夜景
萌漫军营周末生活真精彩
这批中国原创水稻新品种的来历不一般
小雏菊壁纸,清新你的屏幕98 小雏菊的淡雅与纯洁,是给手机换壁纸的
中大童女童内裤儿童纯棉三角裤小女孩宝宝短裤头卡通字母学生裤衩