程序设计流程图怎么画,这些需要掌握的绘制技巧
1,程序流程图
程序流程图怎么画
跨职能流程图怎么画优秀的流程图应该这样画
功能流程图怎么画教你五步简单制作
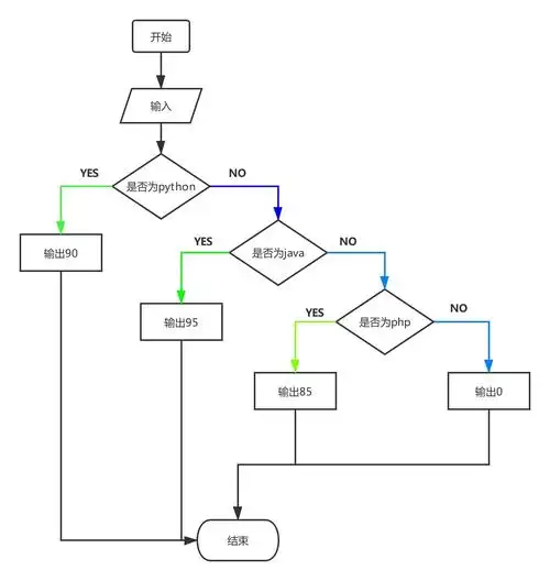
这个代码的流程图怎么画 急求
手把手教你画活动图再无难搞的流程分析
手把手教你怎么画流程图.#干货分享 #博思 - 抖音
循环程序流程图怎么画梳理三种常见循环语句
数据流程图怎么画?借助数据流程图模板简单制作
wps文档怎么画流程图
头像个性简约高冷女:女生qq头像?
在这个敏感时期,这个建军节真有意义!
舞蹈写真
行尸走肉第六季
[潮剪]四款时尚帅气男生发型,这魅力真是无极限了!
复方黄柏液涂剂的使用方法
从《新警察故事》《七剑》《父子》再到《寒战》系列,杨采妮参与最多
阳台柜子储物柜防潮防晒防水户外柜铁皮家用大容量杂物收纳置物柜
早安祝福图片集锦
自截
郑欣宜自立公司当一姐 心情超靓大笑开怀
结合雌激素片(红丽来)