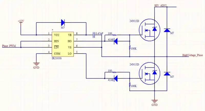
下面是栅极驱动的电路原理图:h桥需要用专用的栅极驱动芯片来驱动
谐振式无线充电系统中的驱动电路
cn102163945a_马达驱动电路有效
一种变频器驱动电路
led线性恒功率驱动电路的制作方法
ir2103驱动电路应用问题
实例讲解电机驱动电路应该如何设计
电磁阀pwm驱动电路
驱动电路
自己搭的12v电机驱动电路设计
igbt驱动电路
pwm驱动电路
p>唐朝疆域是指唐朝时期的领土范围和实际控制区域.
杭州劳动力市场开门遇双冷 外来务工者很挑
二年级绿色低碳环保绘画
龙虾鲜活莫桑比克大青500g称重澳洲青龙活冻海鲜冻虾
早上好问候语图片2021早上好的句子
第五人格-园丁--艾玛
香字行书写法_香行书怎么写好看_香书法图片_词典网
钢笔速写 #治愈系风景 #风景速写 #风景写生 #速写 #零基础学
蔬菜水果简笔画
配伴娘礼服的鞋子怎样选 搭配要点解析
超火情侣背景图头像
八折剪纸图案画法步骤 第1页