电动车充电器原理图(uc3842 lm324 tl431)
电动车自行车充电器电路图
车载手机充电器电路图
请电子发烧友帮忙分析一个手机充电器的原理图,小弟感激不尽
uc3842b电动车充电器电路图
电动车充电器电路原理图
三款电动自行车充电器电路原理图[1]
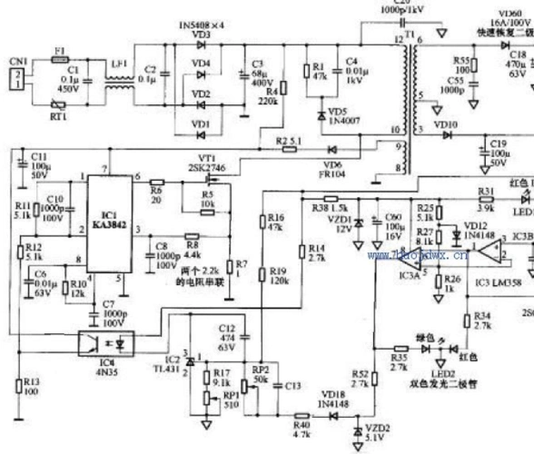
充电器的主要电路其实就是一个开关电源,和其他开关电源原理相同,下图
常用电动车充电器三种电路
电动车充电器电路图全集
给大家发些电动自行车充电器原理图
原理图与维修 电动车充电器实际上就是一个开关电源加上一个检测电路
顺流逆流歌词简谱
邓伦和李一桐雨中飙戏太带感了,瞬间就被邓伦的哭戏给虐到了
沙雕头像可爱呆萌卡通,高清好看的卡通可爱沙雕搞怪头像图片
所谓图腾,就是原始时代的人们把某种动物,植物或非生物等当做自己的
有没有人跟我一样就喜欢这个经典款的巧乐兹
清新绿色树叶头像图片
四川豆花的做法,让人欲罢不能的美味_鲁枝儿成都小吃集
西方人,成年人,中年人,一个人,站,吸烟,竖图,特写,侧面,香烟,西班牙
哇塞!这些手机全屏动感壁纸真的太炫酷了99!
超萌皮卡丘头像
农村这种植物, 在以前用来喂养家畜, 原来是一种美食_藤三七
2022年了,还有很多人不了解"非遗",包括相声前辈田立禾