推荐一款24v5a电源芯片的acdc电源方案
图片链接
缩略图
原图
外链
相关图片
文档下载 所有分类 工程科技 电子/电路 > cr6853开关电源原理图(更正
in 给 vdd 端的电容 c1 充电,直到 vdd 端口电 压达到芯片的启动电压
过电压而损坏,cr6853 中集成了 34v 的过压 保护电路,当 vdd 电压超过
启达科技cr6853替换ob2263 ld7535 rt7731规格书-深
直流电源设计
电源芯片 cr6853 sop-8封装-「集成电路/ic」-马可波罗网
(2) 整流滤波电路 一般情况下的交流电压输入的电源,其整流器大多为
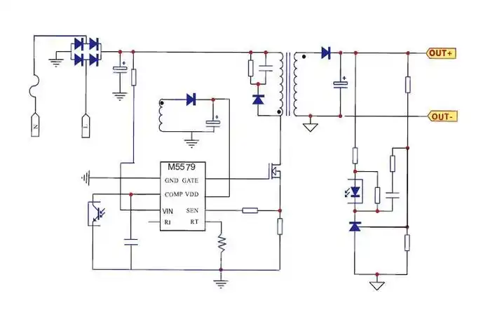
典型应用电路图
无忧文档 所有分类 工程科技 信息与通信 cr6853设计
lg 液晶彩电典型开关电源电路原理和维修电路图纸.png
该电路使用一个晶体管振荡器和一个电压倍增器为c10和c11充电,使它们
cre2263可以完全兼容ob2263,cr6853,sf1530,pin to