模拟电路呼吸灯的问题
如何用单片机tlc5615实现呼吸灯操作
呼吸灯电路
一种基于三极管实现的呼吸灯的制作方法
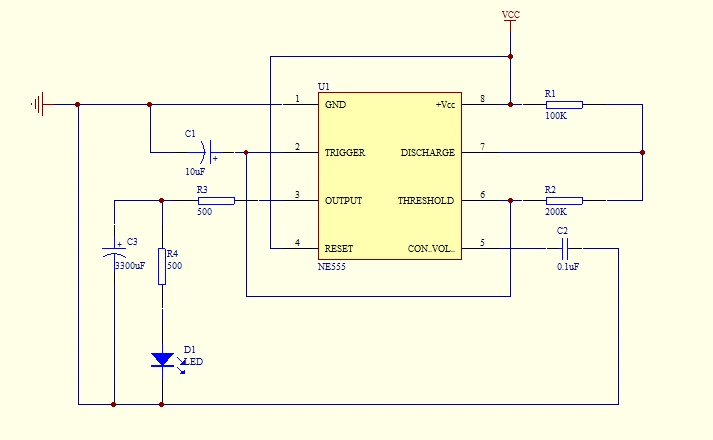
ne555组成的呼吸灯电路.pdf
免费文档 所有分类 呼吸灯 呼吸灯,顾名思义, led 在电路的控制之下
基于555定时器的呼吸灯电路
由运放组成的呼吸灯电路
基于单片机与pwm的呼吸灯设计报告下载
cn207283869u_一种舒缓型呼吸灯控制电路有效
电子爱好者业余制作呼吸灯转自己的帖子
lm358呼吸灯电路工作原理
商务星球版八下62东北三省课件25张
当前位置:>首页>今日鸠江>专题专栏>热点专题>法治宣传教育>戴鸣指出
背靠太行的我们每天面对的都是大山!
真爱一个人
闺蜜头像
q版动漫人物全身图片
10分钟百舌鸟叫声,原生态录制,看看都模仿什么鸟了?
动漫 卡通 漫画 头像 1000_993
林艺女生头好看头像像
老人养老一对老年夫妇坐在长凳上的背影
有种"毁容"叫沈傲君,年轻时美貌惊艳岁月,中年成材发福!
仓鼠表情包