fd2606s半桥栅极驱动器
半桥驱动电路烧保护电阻求助
ir2304半桥驱动集成电路的功能原理及应用
活动作品半桥式逆变电路工作原理原来这么简单电机控制器逆变器基础
ir21844半桥带载后高端管驱动波形不佳
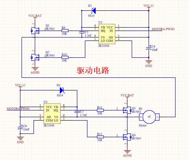
求助ir2104半桥驱动电路
5k驱动电路是用来驱动半桥的 我想要如果采样电压大于1v(也就是电流
半桥驱动ucc27324d
求助irs2104半桥驱动芯片用法
半桥igbt总是坏
图1-7 半桥式变换电路
眼角出现细纹怎么办眼部细纹如何去除
蛇图腾
18岁最萌年龄差兄妹走红 哥哥帅气妹妹卖萌【23】
祝绪丹
星星失眠吉他谱_哈利halleeee_c调指弹 - 吉他世界
泉州篮球架厂家教你篮球走步技巧,价格,求购,图片-宝发网
本场新闻发布会共有两项议程:一是由永善县委副书记,县人民政府县长傅
简约驼绒北欧素色壁布背景墙现代电视系列蓝色墙布
一张图片笑死10亿人 背后真相实在让人惊愕
超人钢铁之躯高清海报桌面壁纸
布偶猫火焰色小仙男
看到你就流泪的句子(看到你在流泪)_齐天文学网