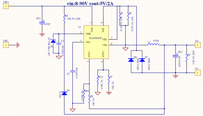
80v转5v1a/85v转12v1a电动车载降压芯片
图片链接
缩略图
原图
外链
相关图片
【转来的】12v转换器改可调电源(10a)
直流电压转换器原理电路图
80v—12v/10a直流电压变换器电路二
> 12v转5v电路图相关主题 你可能喜欢 电流电压转换器 12v电源电路图
5v转12v升压电路 相关阅读
12v80v10a直流电压变换器电路
80v—12v/10a直流电压变换器 --电子电路图--电子工程世界网
80v—12v/10a直流电压变换器-电路图-aet-中国科技核心期刊-最丰富的
80v转15v,80v转12v,80v转5v降压芯片电路选型
48v转12v转换器电路图(五款48v转12v转换器电路原理图详解)
80v转15v,80v转12v,80v转5v降压芯片电路选型 - 供求发布 - 电子工程
已量产的电动车48120v转12v10adcdc转换器原理图