九二美图社
首页
最新
热门
排行
首页
最新
热门
排行
自然风光
动漫卡通
美食摄影
科技数码
人物写真
创意设计
壁纸背景
游戏原画
"60v转220v逆变器电路图" 的相关图片
共 50 张相关图片
转手一台60v准新车小绵羊
小龟王电动车新国标成人60v网红雅迪爱玛同款小绵羊72v踏板电瓶车
二手电动车电瓶车【福建福州市咨询尾图】60v九成新,车子成色好,无
60v电动车充满一次需消耗多少度电你在车库充电是否划算
电动车60v转换器转12v接线图
小龟三轮车电动摩托车60v电瓶车助力车老人小型电摩电瓶车可上牌
36v48v转12v直流降压转换器30-60v变12v汽车显示屏电源防水稳压器
逆变器车载转换器12v转220v大功率24v逆电48v升压60v汽车电动车噐
电动三轮车 四轮车 电轿48v 60v转12v 25a电压转换器 变压器五线
60v转12v10a电源转换器进线正负极处,接反了会烧坏,加个什么样型号
电动车转换器直流转换器电瓶车48v 60v 72v转12v电压dc变12v20a 36-72
dc-dc 60v转12v1a-25a 车载改装电源模块直流稳压转换器 60v转12v1a中
60v转12v10a电源转换器dc-dc模块60v转12v5a 8a 10a直流降压器
电动三轮车 四轮车 电轿48v 60v转12v 电压转换器 变压器五线 25
sl3062 dcdc 6v-60v转12v 5v 3.3v/1.
电动车转换器60v72v96v120v48v转12v电瓶车dc直流电压转换器通用 60v
输入电压范围 40v~60v 输出功率 120w 输出电压 12v 输出电流 10a
60v转12v转换器电路图
逆变器家用12v转220v进口车载24v智能48v变72电动车60v电瓶转换器
逆变器车载转换器12v转220v大功率24v逆电48v升压60v汽车电动车噐
60v转12v10a电源转换器进线正负极处,接反了会烧坏,加个什么样型号
12v24v转60v升压器 直流36v转60v电源dc-dc模块转换器 厂家直销 12v
定制定制12v24v转60v升压器直流12v24v升60v电源转换器升压模块 厂家
5a90w直流升压稳压转换器12v升60v升压电议价 压电源模块
电瓶车充电器60v拆解一新一旧拆解对比那个旧坏了只有图片
60v转12v转换器电路图
35v-60v输入,12v/600w双相降压转换器电路图
60v转12v转换器电路图五款模拟电路设计原理图详解全文
60v转24v转20v转15v转12v的芯片电路图
60v转45v60v转12v
60v转5v,60v转12v的降压芯片规格书,0.1a-10a
35v-60v输入,12v/600w双相降压转换器电路图
60v转12v,60v转9v降压芯片,极大电流,电路简单-机电之家网
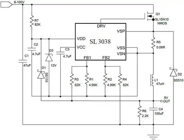
sl3038降压恒压 宽电压150v耐压 80v降压5v2a 60v降压12v
新能源电动四轮车家用电动小型代步4轮汽车女士油电两用 豪华款 60v
雅迪电动车冠能m3小龟王60v石墨烯耐用电池高颜值上班代步长续航高速
雅迪新款豪战精致电动车60v石墨电池时尚代步电动摩托车
雅迪(yadea)新款电动车豪战60v豪华电动车轻便代步电瓶车成人男女代步
九九成新雅迪电动车,60v大电池,实车照片低价转让
雅迪(yadea)新款电动车豪战60v豪华电动车轻便代步电瓶车成人男女代步
出售雅迪电动车九成新60v
爱玛(aima)电动车60v时尚通勤电瓶车高速长跑电动轻便摩托车 欣果 礼
雅迪电动车豪战精致版电瓶车成人男女代步车电动轻便摩托车 黑色 60v
雅迪电动车豪战精致版电瓶车成人男女代步车电动轻便摩托车 橙色 60v
二手电动车 不要驾驶证 雅迪.出台正品雅迪龟五60v: - 抖音
雅迪电动车e120升级版博佳60v男女通用代步电瓶车电动轻便摩托车
雅迪电动车电瓶车成人男女代步车电动轻便摩托车电动车米彩 60v 白色
雅迪电动车锐致60v电动摩托车双人电瓶踏板车豪华代步男女同款 - 雅迪
10日0点: yadea 雅迪 米彩龟王60v 成人电动车
雅迪电动车m6冠能60v电动轻便摩托车男女通用电动轻便摩托车
相关图组
陈羽凡壁纸
感恩遇见图片带字图片
小雏菊的画法
金渐层和蓝白混血图片
神仙壁纸 颜值
能把老公撩硬的表情包
早安问候图片心语
泥塑图片 手工制作
陈妍希个人资料家世
稳压泵
闺蜜头像校园风穿校服
jisooins图片
董子健剧照
诺基亚经典款
观香口诀
宋仲基放不下宋慧乔
闽南科技学院 logo
古风新娘手绘图片唯美